SOP IDENTIFIKASI KEBUTUHAN DAN HARAPAN MASYARAKAT 2023
USD0.41
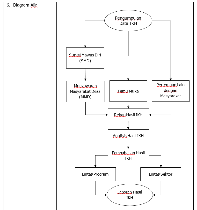
SOP Identifikasi Kebutuhan dan Harapan Masyarakat merupakan prosedur yang dibuat sebagai acuan pelaksanaan kegiatan Identifikasi Kebutuhan dan Harapan Masyarakat Sasaran Kegiatan UKM.
- 2.1.1 SOP IDENTIFIKASI KEBUTUHAN DAN HARAPAN MASYARAKAT 2023.docx 63.10 KB
How to Purchase
- Click “Buy” button
- Make payment
- Instantly receive access information in your email
More from Romdhan Feriyadi

LEAFLET CAMPAK: KENALI DAN CEGAH CAMPAK
USD0.63

LEAFLET PHBS DI SEKOLAH
USD0.63

KENALI DAN CEGAH ANEMIA SEJAK DINI
USD0.63

15 Template Resume Profesional Word
USD0.63